首頁
1
最新消息
2
公告
3
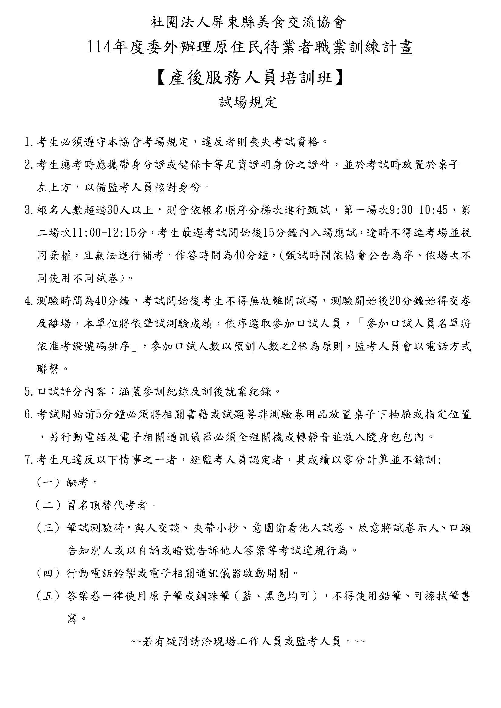
114年度委外辦理原住民待業者職業訓練計畫-【產後服務人員培訓班】甄試規範
4
https://www.pt-goodfood.com.tw/
屏東縣美食交流協會
Missing parameters [description]
繁體中文
簡體中文
屏東縣美食交流協會
公司介紹
特色簡介
基本資料
聯絡資訊
最新消息
公告
活動
未分類
課程介紹
失業勞工訓練
勞工在職進修計畫
自訂頁面
留言板
公司介紹
特色簡介
基本資料
聯絡資訊
最新消息
公告
活動
未分類
課程介紹
失業勞工訓練
勞工在職進修計畫
自訂頁面
留言板
相關連結
線上登記調查表格
台灣就業通-三年七萬課程報名網站
技能檢定中心-學科考題下載
屏東縣美食交流協會粉絲團
最新消息
公告
活動
未分類
others
相關連結
線上登記調查表格
台灣就業通-三年七萬課程報名網站
技能檢定中心-學科考題下載
屏東縣美食交流協會粉絲團
【隨拍即上】用手機就能掌握資訊!
首頁
最新消息
公告
114年度委外辦理原住民待業者職業訓練計畫-【產後服務人員培訓班】甄試規範
[2025-10-06]
上一個
回列表
下一個